想报考一建?千万注意这些问题!

11月29日

34

学历、工龄、专业是报考一级建造师的必要条件,每年都会有许多考生因为工作年限不符或者专业不符导致无法报考一级建造师。

那么哪些专业可以报考一级建造师考试呢?小编带你一起来看看报考一建的要求

关于一级建造师

首先给大家介绍下一级建造师,它是建设工程行业的一种执业资格,是担任大型工程项目经理的前提条件。

建造师是指从事建设工程项目总承包和施工管理关键岗位的执业注册人员。

建造师是懂管理、懂技术、懂经济、懂法规,综合素质较高的复合型人员,既要有理论水平,也要有丰富的实践经验和较强的组织能力。

建造师注册受聘后,可以以建造师的名义担任建设工程项目施工的项目经理、从事其他施工活动的管理、从事法律、行政法规或国务院建设行政主管部门规定的其他业务。

建造师的职责是根据企业法定代表人的授权,对工程项目自开工准备至竣工验收,实施全面的组织管理。

关于报考条件

一建并不是每个人都能参加的考试,它对报名人的学历、工龄、专业三个方面都有基本要求。

它要求在报名者遵守国家法律、法规的基础上,具备下列条件之一的,可以申请参加一级建造师执业资格考试
1.jpg

关于报考专业

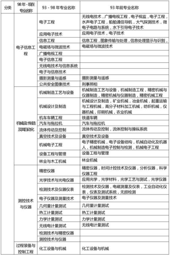
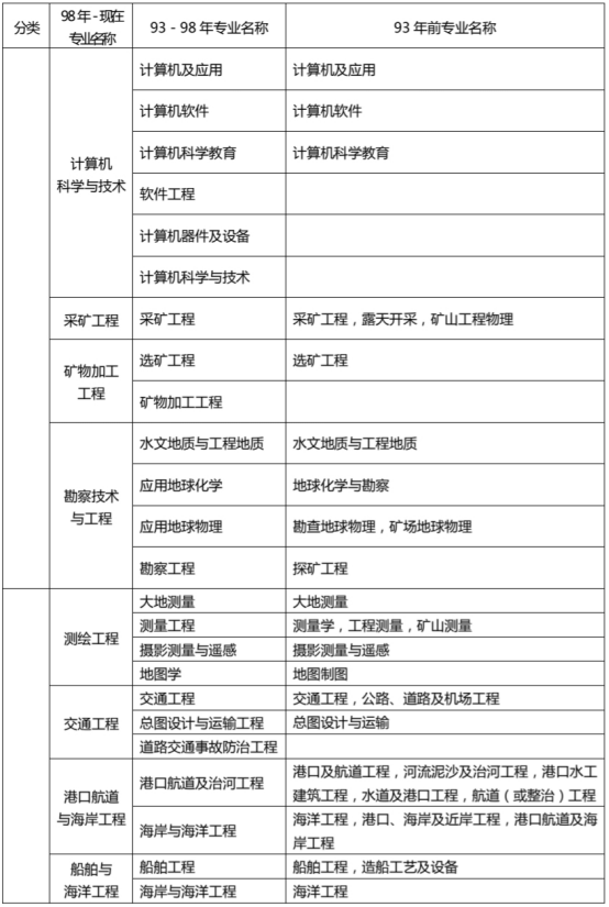
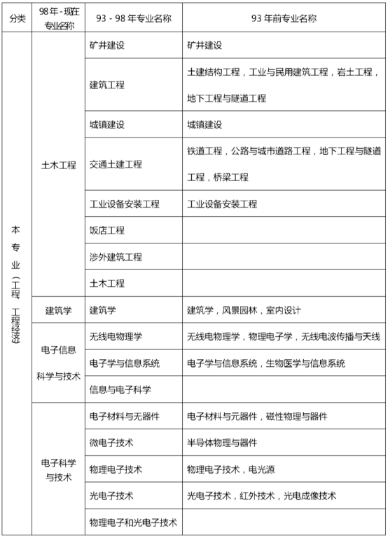
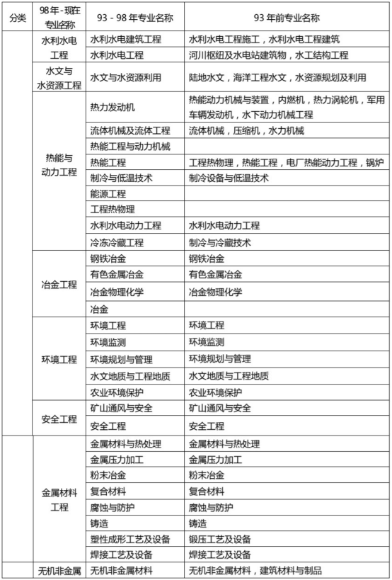
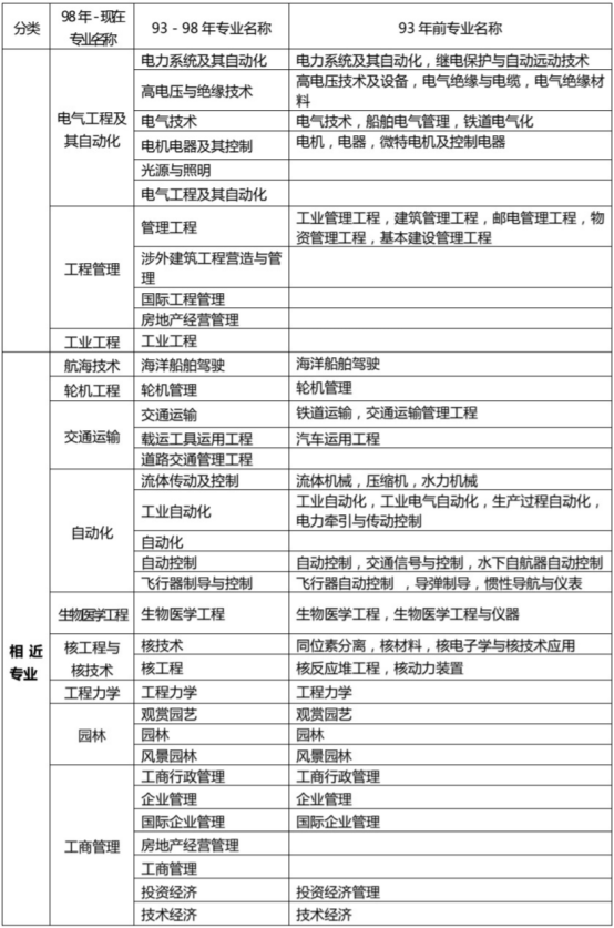
具体的专业有哪些呢,我整理了一个一级建造师考试报考专业对照表让大家参考(表格较长,考验大家耐心和细心的时候到了~)

专业对照表

2.jpg

3.jpg

4.jpg

5.jpg

6.jpg

7.jpg

8.jpg

注:

1.本表按教育部现行《普通高等学校本科专业目录新旧专业对照表》编制,共涉及“土建类、测绘类、水利类、交通运输类、能源动力类、地矿类、材料类、电气信息类、机械类、管理科学与工程类、生物工程类、化工与制药类、工程力学类”等18类45个专业,其中本专业36个,相近专业9个。

2.为便于考核认定条件中有关专业学历的确认,对“本专业”、“相近专业”和“其他专业”进行了划分,供申报和审核考核认定条件时参考。

如果大家不确定自己的专业是否可以报考,可以咨询下报考当地人事官方。这里也跟大家顺便提一下考试科目。

关于考试科目

一级建造师考试一共考4个科目。分别是《建设工程经济》、《建设工程法规及相关知识》、《建设工程项目管理》和《专业工程管理与实务》。

经济、法规、项目管理三个我们称为综合类考试,一般每个人都要考。

《专业工程管理与实务》分了10个不同的专业类别,大家在报名的时候根据之后具体想从事的行业选择其中一个就可以。

热门商品

暂无相关商品~